Pessoal quem curte e gosta dos projetos do blog, por gentileza olhem ás propagandas e click para maiores detalhes no que interessar, desta forma vocês estarão ajudando o blog. Muito obrigado por acessar e ajudar o blog, conto com vocês.
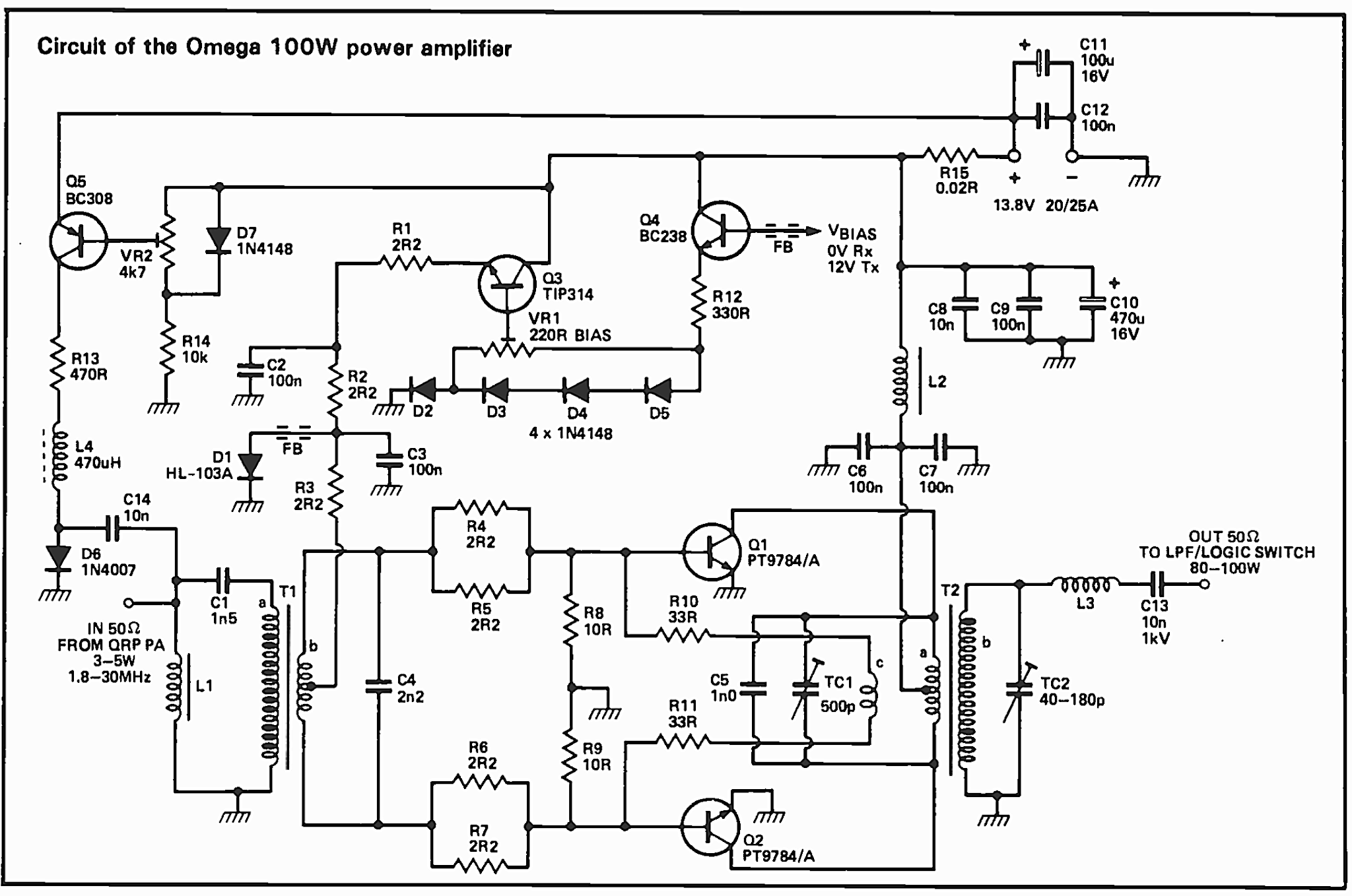
Este projeto Linear amplificador Omega 100 W RF, foi publicado na revista HAN RADIO TODAY Janeiro de 1985. O projeto linear 100 W RF banda larga que pode amplificar RF entre faixa 80 a 10 metros. Com transistores bipolares em Push Pull Motorola PT 9784 75 W RF a 13,8 volts abrange até 30 Mhz, podemos substituir com os MRF 454 ou MRF 455. Porem o MRF 454 tem 5 W a mais que o PT 9784, e o MRF 455 tem 15 W a menos que o PT 9784, todos vão amplificar até a banda de 10 metros, ou 28 Mhz, O que deve-se levar em considerado são as confecções de T1, T2. Estes são confeccionados com toroides que poderão ser experimentados toroides FT 37-43 ou de lâmpadas fluorescentes compactas econômica FLC, ao notar que entre 80 ou 40 metros sua saída é de 95 ou 90 W RF T1 e T2 estão bons, porem deve-se observar em 10 metros se ás perdas são elevada, entre 50 a 70 W RF é satisfatório, menos dessa leitura a permeabilidade dos toroides de lâmpadas econômicas não são bons para altas frequências, vocês vão ter que comprar toroides idênticos para alta frequência, ou confeccionar com núcleos binoculares BN 73-202 ou BN302-47 balun de TV, este sim vão bem até 28 Mhz. Em T2 coloque dois binoculares BN 73-202 ou BN 302-47, em T1 coloque um binocular BN 73-202 ou BN 302-47, ou ainda núcleos NBN - 13/8/6/4 da Thorton. Caso você se conforme com menor potencia RF e componentes baratos visitem a página do Miguel PY 2OHH Linear Miudinho HF 45 a 60 W RF. e se vocês gostam de montagens eletrônicas acessem blog do Picco, lá tem Jornais, cursos, esquemas, vídeos e milhares de revistas de todo mundo para baixar grátis. Prestigie o trabalho do Picco.
Capa da revista Projeto Omega 100 W RF amplificador.
Começo da publicação.
Esquema Linear Omega 100 W em zoom.
Foto dos transistores e C5 em zoom.
PCI lado dos componentes zoom.
Não conseguir achar TC 2 trimmer de 500 Pf.
PCI lado cobreado em zoom.
T1 e T2 e lista de peças.
T1 T2 vejam como confeccionar.
Peça de PCI para confecção de T1 T2.
Em zoom a lista de peças.

















