Pessoal quem curte e gosta dos projetos do blog, por gentileza olhem ás propagandas e click para maiores detalhes no que interessar, desta forma vocês estarão ajudando o blog. Muito obrigado por acessar e ajudar o blog, conto com vocês.
Vejam no blog esquemas atualizados desta publicação e links. Projeto de Alfredo Bernardi I5JRV. Walkie Talkie em VHF FM com CI completo TDA 1190 e cristais 27 Mhz (CB), foi publicada na revista
Elettronica Flasch Janeiro 1985. Vejam que o autor montou os circuitos TX e RX em PCI separadas, usando cristais de 27.005 Mhz (CB) no quinto harmônico 135.025 Mhz mais FI de 10.7 Mhz em RX temos 145.725 Mhz, que também será a frequência de TX. O receptor é heteródino com CI
TDA1190 FM banda larga mas poderemos substituí-lo para FM estreito dupla conversão 10.245 Mhz mais 455 Khz igual a 10.7 Mhz com
TBA 120. Nesta
página temos um bom e simples receptor FM estreito em 455 Khz até 120 Mhz com TBA 120 filtro e FI de 455 Khz, podemos usar este circuito receptor com base para modifica-lo em dupla conversão de 10.245 Mhz mais 455 Khz igual a 10.7 Mhz. no blog tem um canal de
FI 10.7 AM FM estreito transistorizado simples com squelch. Também no
Blog temos canal FI dupla conversão com squelch e Noise Blanker NB. Outros
Walkie Talkie em VHF FM com CI TBA 120 e CA 3089 VHF FM banda larga. Mas temos um bom transceptor Walkie Talkie FM VHF
banda estreita com CI MC 3357 ou substitutos. Vejam neste blog outros esquemas atualizados deste e outro Walkie Talkie VHF FM com potencia de TX de 1 a 2,2W RF redesenhado.
Abaixo a publicação e tradução em português pelo Google tradutor leiam com atenção para quem vai montar. Enquanto a confecção os indutores, vejam nas fotos e na lista de componentes. O
TDA1190 no datasheet os terminais tem diferença de ligação enquanto ao circuito por I5JRV. Talvez um erro de gráfica. Quem se habilitar a montar achando o TDA 1190, por favor mande-me um comentário se funcionou como o esquema de terminais descrito nesta publicação. Muito obrigado.
Waldir Cardoso.
Capa da revista Walkie Talkie VHF FM.
UM SANDUÍCHE SILÍCIO Alfredo Bernardi I5JRV.
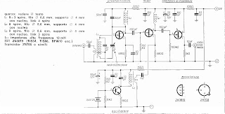
Vamos direto ao ponto. RX: amplificador e conversor de RF copiados mesmo igual do Manual, oscilador local a 27 MHz mais multiplicador por 5 com filtro de banda radiante por JRV. Frequência média e revelação mais áudio copiado de um RX comercial. Duas palavras sobre o filtro cerâmico: são 3 filtros Murata ao custo de algumas liras colocadas em série, os dados mostram que o filtro de ponto branco soa em 10,7 e quebrado, o ponto preto em 10,6 e quebrado e o vermelho a 10,7 MHz; em série, a banda resultante é quase suficiente para uso de OM em canalização de 25 kHz. Se o ponto preto e branco não for encontrado, o ponto laranja e azul podem ser usados. No que diz respeito ao quartzo RX, vamos dar uma olhada
exemplo canal 4 CBTX que oscila em 27.005. Multiplicado por 5 dá 135,025 que mais 10,7 (valor médio frequência) dá 145,725 que é igual à frequência de Recepção RX5; puxando-o um pouco ou abaixando-o você tem RX4 e RX6. Usando quartzos TX e RX (CB) é possível fazer isso re quase todas as frequências.
Para controle de volume, em vez do potenciômetro usual, é usado um desviador. O alto-falante, por desvio, é usado como micro para TX. Todas as impedâncias voltaram de algumas voltas em um talão de ferrite. Para a disposição dos componentes use um pouco de imaginação e fotos. TX organizado um pouco, mas estranhamente trabalhando. Potência de saída: cerca de 0,5 watts, demais para uso portátil e para fazer as baterias durarem.
Esquema original Walkie Talkie VHF FM. Foto e lista de componentes Walkie Talkie VHF FM. Esquema receptor Walkie Talkie VHF FM. Foto e lista de componentes Walkie Talkie VHF FM. RTX portátil de 2 canais para 2 m, fácil e barato (XTAL-CB) (Circuito impresso do TX) assim como (Circuito impresso do RX) são mostrados na pág. coleção de todos os cs. deste número.
Uma breve descrição. Oscilador XTAL CB em 18 MHz, que seria o segundo harmônico da fundamental então duplicado em 36, seguido de duplicador em 72 e, para mudar, duplicador em 144 MHz. Para encontrar a frequência, pegue a frequência CB divida por 3 e multiplique por 16. Exemplo; canal 23 TX é igual a 27.225 dividido por 3 igual a 9,075; para 16 igual a 145.200 igual a entrada R8 e assim por diante; puxar ou apertar são feitos pelo menos 3 frequências, com o mesmo quartzo. O compensador em paralelo ao varicap só é necessário em caso de desvio excessivo.

Um medidor de frequência é
essencial para a calibração ou a chave de fenda dourada da FMO ou a alça da MED.
Todos os ajustes e comutações são realizados por meio de micro-desviadores
colocados no crapa sanduíche do qual também está contida uma antena telescópica
e um soquete BNC. O recipiente é composto por 4 unidades iguais de alumínio dois
a dois, a cabeça e o fundo de dimensões externas 62 mm por 25 mm por 44 mm, as
dimensões internas dianteiras e traseiras 220 mm por 62 mm por 22 mm que juntamente
com 8 parafusos formam o todo. O cartão RX é separado do TX com um deslizamento
de plástico e uma fina folha de espuma de borracha, isolados um do outro (e
estranhamente nada se move!). No entanto, tome cuidado para que os núcleos das
bobinas não fiquem salientes não, possivelmente quebrá-los para que o acordo ocorre
internamente. As alturas máximas são aquelas das médias que repousarão sobre o
case sob leve pressão devido ao borracha de espuma. O alto-falante é colado ao
recipiente após a perfuração e termina exatamente no espaço fornecido no cartão
TX. O recipiente para as 8 pilhas AA se encaixa perfeitamente baixo para as
cartas, também mantido em bloco por borracha de espuma. Os componentes estão
disponíveis na empresa. E.R.M.E.I. em Milão e em todas
as lojas especializadas do setor. Já foi feito em pelo menos 4 exemplares; a
partir de eu, do HED, do 1W5BLW agora FCM e acredito do NQK; exceto por
pequenos grãos para componentes em inclinação, foi para tudo.
Abaixo da foto lista de componentes e indutores traduzida.

Lista de peças TX
C1 = C10 = C14 = C18 = C22 = 22 nF
C2 = C3 = C4 = C19 = C23 = C25 = C26 = 5-30 pF comp. cer.
C5 = 5uF electr.
C6 = C7 = C13 = 47 pF cer.
C8 = C9 = 100 pF cer.
C11 = 22 pF cer.
C12 = C16 = C21 = 1 nF cer.
C15 = C17 = C24 = 10 pF cer.
C20 = 4,7 pF cer.
C27 = 22uF electr.
C28 = C29 = 10uF electr.
R1 = R2 = 220 k
R3 = R8 = R11 = R17 = 15 k
R4 = R13 = R19 = 22 k
R5 = R16 = 4,7 k
R6 = 220 Ohm.
R7 = R10 = R14 = 5,6 k
R9 = R12 = R20 = 470 Ohm.
R 15 = 150 Ohm
R18 = R21 = R22 = 1 k
TR1 = TR2 = TR3 = TR4 = TR5 = 2N708
TR6 = 2N4427
TR7 = TR8 = 2N708, BC238
DV1 = varicap BA 182
J1-J7 = 5 esp. cobre esmaltado na conta
1 LED verde
1 LED vermelho
L1 = 15 esp. em 05
L2 = 4 esp. em 05
L3 = 9 sp. em 05
L4 = 3 esp. em 05
L5 = 5 sp em 05
L6 = 2 sp. em 05
L7 = L8 = L9 - 3º. fio 1 mm awg. em 06
XT = ver texto
AL = Alto-falante 8 Q (ver texto)
51 = Interruptor de alternância
52 = Desviador de 3 vias 2 pos.
53 = Desviador de 2 vias 2 pos.
lista de peças RX
C1 = C3 = C6 = C29 = 3 = 30 pF comp.
C2 = C7 = 100 pF cer.
C4 = C27 = 47 pF cer.
C5 = C11 = C25 = C31 = 10 nF cer.
C8 = 4,7 pFcer.
C9 = CIO = 1 nF cer.
C12 = C28 = 68 pF cer
C13 = C14 = C15 = 47 nF cer.
C16 = 10 pF cer.
C17 = 470 pF cer.
C18 = 120 pF cer.
C19 = C20 = 4,7 nFcer.
C21 = 50 uF electr.
C22 = 100 uF electr.
C23 = pólos de 220 nF.
C24 = 220 uFelett.
C26 = 33 pFcer.
C30 = 47 pF comp. cer.
R1 = 270 Q
R2 = R6 = R12 = R23 = 330 Ohm.
R3 = R4 = R19 = 47 k
R5 = 120 Ohm
R7 = 3,9 k
R8 = 10 k
R9 = 470 Ohm.
R1O = 1 k
R11 = RI 7 = 1
R13 = 47 Ohm.
R14 = 680 Ohm.
R15 = 2k
R16 = 15 Ohm.
R18 = 22 k
R20 = 220
R21 = 5,6 k
R22 = 15 k
TR1 = MPF102
TR2 = 40673-3N200
TR3 = BF173
TR4 = TR5 = 2N 708
IC1 = TDA1190
LI = L2 = 5 sp. fio 1mm. argentino em 06
tomada frontal 2,5 esp. - Tomada FET de 3 voltas
L3 = 4 esp. fio 1mm. argente. em 0 6
L4 = 6 esp. fio 0,5 mm. argente. em 06
L5 = Ligação 2 sp. fio 0,5 mm. argente. em 06
L6 = L7 = 5 sp. fio 1mm. argente. em 04
MF1 = MF2 = Média 10,7 MHz na cor laranja
F.C. = Filtro cerâmico (ver texto)
XT = ver texto
AL = Alto-falante 8 Q
S4 = 1 via Desviador de 2 vias pos.